2017年8月份,為貫徹落實《中華人民共和國環境保護法》和《中華人民共和國大氣污染防治 法》,規范大氣網格化監測工作,進一步提高大氣污染防治精細化和信息化水平,環境保護部組織編制了《大氣PM2.5網格化監測點位布設技術指南(試行)》等四項技術指南征求意見稿。2018年1月9日,環保部辦公廳關于印發《大氣PM2.5網格化監測點位布設技術指南(試行)等四項技術指南的通知》(環辦監測〔2017〕2027號)。
《大氣PM2.5網格化監測點位布設技術指南(試行)等四項技術指南的通知》等四項技術指南具體內容如下:


附件1:大氣PM2.5網格化監測點位布設技術指南(試行)










附件2 :大氣PM2.5網格化監測技術要求和檢測方法技術指南(試行)
























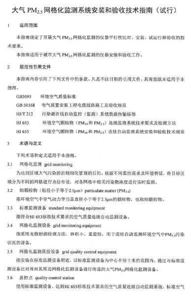
附件4:大氣PM2.5網格化監測系統安裝和驗收技術指南(試行)























大氣網格化網格化監測點網格化監測大氣網格化監測